Cổng dò kim loại Rapiscan Metor 6S là thiết bị kiểm tra an ninh được sử dụng phổ biến tại sân bay, tòa nhà chính phủ, sự kiện và các khu vực yêu cầu kiểm soát nghiêm ngặt. Để thiết bị hoạt động ổn định và phát huy đúng hiệu quả phát hiện kim loại, người vận hành cần hiểu rõ cách sử dụng bàn phím điều khiển, ý nghĩa màn hình hiển thị vùng và các trạng thái cảnh báo. Trong bài viết này, chúng tôi sẽ hướng dẫn chi tiết cách vận hành cổng dò kim loại Metor 6S một cách dễ hiểu và đúng kỹ thuật.
I. Bật và tắt thiết bị

1. Khởi động nguồn
- Công tắc nguồn nằm bên trong bộ xử lý điện tử chính ở phía trên cổng.
- Để truy cập công tắc, sử dụng chìa khóa được cung cấp để mở cửa sập hình chữ thập.
- Sau khi bật, Metor 6S sẽ tự động chạy kiểm tra (self-test), tất cả đèn sẽ bật sáng trong thời gian ngắn và màn hình hiển thị phiên bản phần mềm.
2. Chế độ chờ (Standby)
- Có thể chuyển thiết bị sang chế độ chờ mà không cần tắt nguồn chính.
- Nhấn nút <C> trên bàn phím để bật/tắt chế độ chờ.
- Khi ở chế độ chờ: Màn hình và đèn tắt, tính năng phát hiện kim loại và tạo từ trường bị vô hiệu hóa
– Sau khi bật Metor 6S sẽ chạy tự động kiểm tra (self-test).
– Tất cả các đèn được bật trong thời gian ngắn. Trong quá trình tự kiểm tra, các phiên bản phần mềm của thiết bị sẽ được hiển thị như minh họa bên trái:
- Phiên bản giao diện người dùng
- Phiên bản SW của đơn vị hiển thị
- Phiên bản điện tử SW
– Cuối cùng kết quả của quá trình tự kiểm tra được hiển thị.
– Các phiên bản SW có thể khác với hình minh họa.
II. Màn hình hiển thị và nút bấm
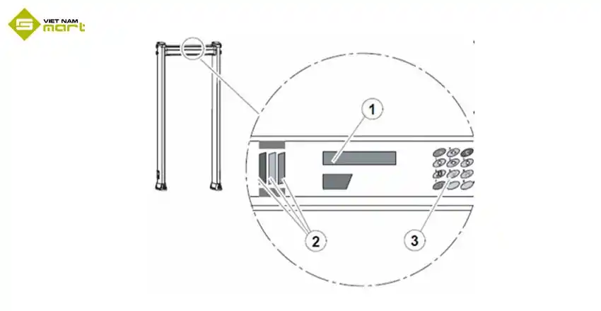
Điều khiển và hiển thị của khung cửa Metal 6S
Tất cả các chức năng của cửa dò kim loại Metal 6S được điều khiển thông qua bộ hiển thị. Bộ phận này bao gồm màn hình chữ và số (1), đèn trạng thái (2) và bàn phím điều khiển (3).
- Màn hình chữ và số gồm hai hàng, mỗi hàng hiển thị tối đa 20 ký tự. Màn hình dùng để hiển thị các giá trị thiết lập, thông báo hệ thống và các cảnh báo trong quá trình vận hành, hỗ trợ người dùng theo dõi và điều chỉnh thiết bị.
- Đèn trạng thái gồm ba màu: đỏ, vàng và xanh lục:
- Đèn đỏ nhấp nháy khi có cảnh báo.
- Đèn vàng sáng khi đang duyệt menu hoặc khi thiết bị chưa sẵn sàng hoạt động.
- Đèn xanh lục sáng khi thiết bị đã sẵn sàng vận hành.

Ví dụ về thông tin hiển thị trên màn hình
- Hoạt động bình thường: Trong điều kiện hoạt động ổn định, mức nhiễu nền hiển thị trên màn hình thấp. Để thiết bị hoạt động tối ưu, tần suất hoạt động bình thường (vạch chia sáng) không nên vượt quá 2-4 vạch khi không có người đi qua.
Nếu nhiễu cao, cần điều chỉnh lại tần số hoạt động hoặc giảm tác động của nguồn nhiễu xung quanh. - Phát hiện kim loại hợp lệ: Khi có người đi qua mang theo kim loại không gây báo động, nhưng làm thay đổi tần số hoạt động (ví dụ: khóa, giày, dây đeo…), thông tin này sẽ được hiển thị trên màn hình.
- Vượt quá giới hạn báo động: Khi giá trị phát hiện vượt ngưỡng cho phép, thiết bị sẽ kích hoạt báo động. Đèn đỏ sẽ nhấp nháy để cảnh báo.
- Lỗi vận hành hoặc sự cố thiết bị: Trong trường hợp xảy ra lỗi vận hành hoặc sự cố kỹ thuật, màn hình sẽ hiển thị thông báo lỗi tương ứng (ví dụ: mất kết nối cáp – RX-CABLE DISCONNECTED!).

1. Chức năng của bàn phím điều khiển
- <OK>: Dùng để xác nhận các lựa chọn và các thao tác đã thực hiện trong quá trình cài đặt, cấu hình hoặc điều hướng menu.
- <▲>, <▼>, <◄>, <►>: Các phím mũi tên dùng để điều hướng trong menu và thay đổi giá trị cài đặt.
- <C>: Dùng để quay về menu cấp cao hơn hoặc hủy thao tác hiện tại mà không lưu thay đổi. Trong một số trường hợp, phím này cũng có thể hoạt động như nút Hủy.
- <♪>: Dùng để điều chỉnh âm lượng cảnh báo (không cần truy cập vào menu cài đặt).
- <?>: Nhấn phím này để hiển thị thông tin hướng dẫn hoặc trợ giúp.
- <F1>: Cho phép hiển thị chương trình phát hiện và giá trị đo tương ứng trên màn hình.
Sử dụng các phím <▲> và <▼> để thay đổi chế độ hiển thị.
Nhấn <C> để quay lại chế độ hoạt động bình thường. - <123>: Dùng để truy cập và điều chỉnh các thông số cài đặt cần nhập trực tiếp bằng giá trị số. Người dùng có thể nhập giá trị mong muốn bằng cách nhấn các phím số tương ứng.

2. Màn hình hiển thị vùng (dải LED đỏ)
Dải đèn LED hiển thị vùng cảnh báo (1) cho biết vị trí và độ cao tương đối của vật thể kim loại được phát hiện khi người đi qua khung cửa, như minh họa trong hình.

III. Hiệu chỉnh Rapiscan Metor 6S
1. Đăng nhập vào chức năng cài đặt
- Trên bảng điều khiển (hoặc điều khiển từ xa). Ấn nút OK (hiển thị nhập USER ID): bấm 0
- Bấm OK
- Bấm Access code là: 1 + 2 + 3 –> Bấm OK
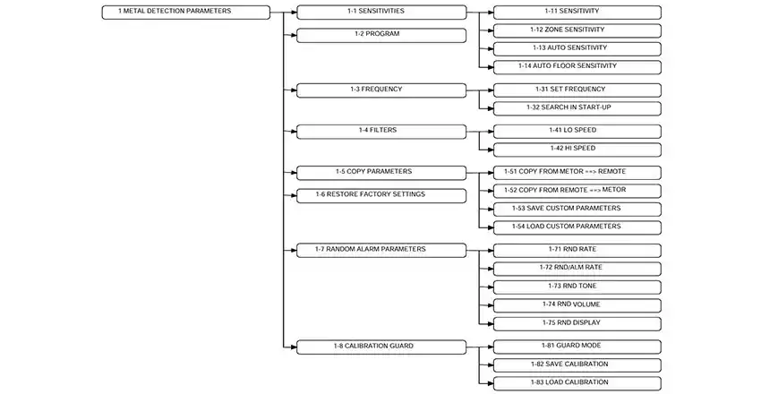
2. Bảng thông tin các chức năng cài đặt Metor

3. Hiệu chỉnh thông số Metor
3.1 Hiệu chỉnh thông số độ nhạy (Sensitivites): Đặt độ nhạy theo yêu cầu của khách hàng.
3.2 Cài đặt độ nhạy cho mặt sàn: Cổng từ Metor 6S có thể điều chỉnh thủ công độ nhạy riêng biệt cho vùng sàn. Bằng cách chọn mục Zone Sensitivites. Và điều chỉnh độ nhạy cho Zone 1 và Zone 2 theo nhu cầu.
- Lưu ý khi đặt độ nhạy đối với các mặt sàn có kim loại. Chọn mục 1-14 Auto Floor Sensitivity (khuyến khích sử dụng) để hiệu chỉnh độ nhạy tại mặt sàn (đi qua cổng theo 2 chiều – 3 lần để cổng từ tự động cài đặt thông số).
- Cổng dò Metor 6S có thể cài đặt độ nhạy cho từng vùng riêng biệt trong mục Zone Sensivities. Có tổng cộng 8 vùng (Zone) chạy dài từ chân thiết bị theo thứ tự Zone 1 đến Zone 8
3.3 Hiệu chỉnh Program: Thông thường là All Metal (hoặc US) tùy theo yêu cầu đặc thù từng đơn vị khách hàng. Thiết bị có tổng cộng 36 chương trình khác nhau.
3.4 Hiệu chỉnh tần số theo môi trường cài đặt (Frequency)- Thay đổi Frequency theo môi trường, trường hợp cổng từ Metor bị nhiễu do môi trường thay đổi thì phải hiệu chỉnh lại thống số của cổng từ.
Có thể đặt tự động dò tìm Frequency mỗi khi khởi động lại cổng từ sao cho thích hợp (lưu ý: không cài đặt tính năng này tại vị trí lắp đặt có nhiều hơn 1 cổng từ)
3.5 Chỉnh nhiễu cho cổng từ Metor: Chọn mục 6-1 để chỉnh giảm nhiễu cho Metor (Diagnostics – Noise Measurements)

- Mục 6-11 EM NOISE: Hiệu chỉnh nhiễu điện do từ trường từ môi trường lắp đặt. Chọn EM NOISE ‐> OK và chờ tới khi cổng từ tự động chuyển về trạng thái hoạt động (hiển thị 1 đèn xanh lá trên bảng điều khiển)
- Mục 6-12 TOTAL NOISE: Hiệu chỉnh tất cả các nhiễu điện từ cũng như các nhiễu do kim loại tác động từ xung quanh vị trí lắp đặt cổng từ. Chọn TOTAL NOISE ‐> OK và chờ tới khi cổng từ tự động chuyển về trạng thái hoạt động (hiển thị 1 đèn xanh lá trên bảng điều khiển)
- Lưu ý: Chỉ có thể hiệu chỉnh tương đối các tác động do kim loại và từ trường xung quanh vị trí lắp đặt do các nhiễu động này có thể bị thay đổi do mức điện áp và tần số xung điện thay đổi
Việc nắm rõ cách sử dụng cổng dò kim loại Metor 6S giúp thiết bị vận hành ổn định, giảm cảnh báo sai và nâng cao hiệu quả kiểm tra an ninh. Trong trường hợp bạn cần tư vấn kỹ thuật, hướng dẫn cấu hình chi tiết hoặc hỗ trợ trong quá trình triển khai và vận hành hệ thống cổng dò kim loại Metor, vui lòng liên hệ đội ngũ kỹ thuật Vietnamsmart – Hotline: 0936363595 để được đội ngũ kỹ thuật hỗ trợ kịp thời.




































































